Who am I
hazel_granados
she/they
Software Developer
Full-stack developer focused on clean, well-structured solutions.
Services
Services
- Full-stack web application development
- Backend/API engineering
- Background processing & scheduled jobs
- Event-driven integrations
- Database design & optimization
- Cloud deployment & DevOps automation
- Observability & monitoring setup
- Automated testing & CI/CD pipelines
Tech Stack
Tech Stack
- C#
/ .NET 8 / ASP.NET Core (Web APIs + Worker Services) - Angular (SPA frontends)
- EF Core + PostgreSQL (Npgsql, migrations)
- CQRS/MediatR (request/handler pipeline, transactional behaviors)
- AWS messaging (SQS/SNS pub/sub)
- Terraform (Infrastructure as Code)
- AWS Parameter Store (Config/Secrets)
- Docker (Containerization)
- xUnit, Shouldly, FakeItEasy, TestContainers (Testing)
Featured Projects

HazelTree
A cute, lightweight Linktree-style profile page built with Angular. Config-driven via a single JSON file with light/dark theme, sparkle cursor, and copy-to-clipboard links + toast.

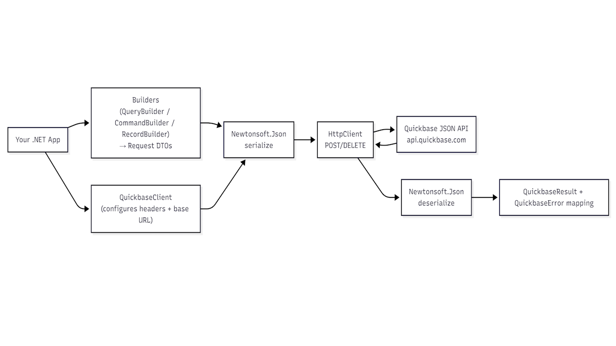
QuickbaseNet
A .NET QuickBase API wrapper with a fluent Command/Query builder and a client for streamlined CRUD + complex queries. Built to be practical in real apps while exploring fluent API design.

TermRogue (Win32)
A tiny terminal-based roguelike written in modern C++20 using the Win32 Console API. Built as a structured “relearn C++” project with a roadmap for map generation, turn system, FOV, combat, and more—with an eye toward future cross-platform support.
Contact
For questions or collaboration, reach out: